LTS: Trong bối cảnh ngành nông nghiệp Việt Nam đang nỗ lực chuyển dịch mạnh mẽ theo hướng tăng trưởng xanh và bền vững, mô hình kinh tế tuần hoàn trở thành “chìa khóa” then chốt để giải quyết bài toán hóc búa giữa tối ưu hóa lợi nhuận và giảm thiểu ô nhiễm môi trường. Bài viết “Phát triển sản xuất tuần hoàn trong chăn nuôi lợn của Tập đoàn DABACO Việt Nam” của T.S Nguyễn Văn Tuế, Phó Tổng Giám đốc Tập đoàn DABACO Việt Nam, Phó Chủ tịch kiêm Tổng thư ký Hiệp hội Thức ăn chăn nuôi Việt Nam được in trong cuốn sách “Sản xuất tuần hoàn trong chăn nuôi lợn ứng dụng thực tiễn tại Tập đoàn DABACO Việt Nam” mang đến một góc nhìn chuyên sâu và giàu tính thực tiễn về vấn đề này. Tác giả đã phân tích sắc sảo cách thức Tập đoàn DABACO – một trong những đơn vị tiên phong của ngành chăn nuôi áp dụng thành công quy trình khép kín, ứng dụng công nghệ cao để tận dụng triệt để tài nguyên. Tạp chí Thức ăn chăn nuôi Việt Nam trân trọng giới thiệu cùng bạn đọc.

Nhóm tác giả tại khu vực xử lý nuôi trùn quế.
Trong bối cảnh biến đổi khí hậu ngày càng phức tạp và nguồn tài nguyên thiên nhiên ngày càng cạn kiệt, mô hình sản xuất tuần hoàn CE (Circular Economy), phát triển xanh đang nổi lên như một giải pháp tất yếu cho sự phát triển bền vững của ngành nông nghiệp, đặc biệt là trong lĩnh vực chăn nuôi. Mô hình này không chỉ giúp giảm thiểu tác động tiêu cực đến môi trường mà còn nâng cao hiệu quả kinh tế, tạo ra giá trị gia tăng từ chất thải và phế phụ phẩm nông nghiệp. Phần này sẽ đi sâu vào phân tích mô hình sản xuất tuần hoàn trong chăn nuôi lợn tại Tập đoàn DABACO (DABACO), một trong những doanh nghiệp hàng đầu trong ngành chăn nuôi Việt Nam, đồng thời đề xuất các giải pháp để hoàn thiện và nhân rộng mô hình này.
DABACO là một trong những doanh nghiệp tiên phong trong việc nghiên cứu và phát triển các mô hình sản xuất tuần hoàn vào chăn nuôi lợn tại Việt Nam. Công ty đã triển khai nhiều giải pháp sáng tạo để tận dụng chất thải chăn nuôi và giảm thiểu tác động đến môi trường. Cụ thể, mô hình sản xuất tuần hoàn của DABACO bao gồm các yếu tố sau:
- Hệ thống xử lý chất thải: DABACO đã đầu tư xây dựng các hệ thống xử lý chất thải hiện đại, bao gồm hệ thống biogas, hệ thống ủ phân compost và hệ thống xử lý nước thải. Các hệ thống này giúp giảm thiểu ô nhiễm môi trường và tạo ra các sản phẩm có giá trị như khí gas và phân bón hữu cơ.
- Sử dụng thức ăn chăn nuôi chất lượng cao: DABACO sử dụng thức ăn chăn nuôi được sản xuất từ các nguyên liệu chất lượng cao, giúp nâng cao năng suất và chất lượng thịt lợn. Đồng thời, công ty cũng nghiên cứu và phát triển các loại thức ăn chăn nuôi mới, sử dụng các nguyên liệu địa phương và phế phụ phẩm nông nghiệp.
- Quản lý dịch bệnh: DABACO áp dụng các biện pháp quản lý dịch bệnh nghiêm ngặt, bao gồm kiểm soát vệ sinh chuồng trại, tiêm phòng đầy đủ và giám sát sức khỏe đàn lợn thường xuyên. Nhờ đó, công ty đã hạn chế được các thiệt hại do dịch bệnh gây ra.
- Liên kết sản xuất: DABACO xây dựng mối liên kết chặt chẽ với người chăn nuôi thông qua các hợp đồng bao tiêu sản phẩm. Điều này giúp đảm bảo đầu ra ổn định cho người chăn nuôi và cung cấp nguồn nguyên liệu chất lượng cho công ty.
- Tái sử dụng nước: DABACO đã triển khai hệ thống xử lý nước thải để tái sử dụng nước cho các hoạt động như tưới cây và rửa chuồng trại. Việc này giúp tiết kiệm nước và giảm thiểu ô nhiễm nguồn nước. Trong sản xuất chăn nuôi, chăn nuôi lợn là loại hình chăn nuôi có nguy cơ gây ô nhiễm cho môi trường cao nhất. Ngoài những sản phẩm chính của chăn nuôi lợn là lợn con cai sữa (chăn nuôi lợn nái), thịt lợn của chăn nuôi lợn thịt thì còn có một số sản phẩm phụ như phân bón, nhau thai và lợn nái chết trong chăn nuôi lợn nái, lợn chết trong quá trình chăn nuôi lợn thịt, nước thải, khí thải… Những loại sản phẩm chính là lợn con cai sữa, lợn thịt phục vụ nhu cầu sản xuất và thực phẩm cho con người, còn các loại phụ phẩm kể trên nếu không có phương án xử lý kịp thời, triệt để thì không những không tận dụng được giá trị kinh tế của phụ phẩm mà còn là nguyên nhân gây ô nhiễm cho môi trường. Nhiều cơ sở chăn nuôi lợn chỉ quan tâm tới yếu tố kinh tế mà bỏ qua hoặc vấn đề xử lý chất thải không đúng phương pháp, không triệt để đã gây ảnh hưởng đến môi trường, gây bức xúc cho nhân dân và chính quyền các cấp nơi cơ sở chăn nuôi hoạt động.
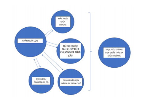
Từ thực tiễn và kinh nghiệm tổ chức thực hiện chăn nuôi lợn trong nhiều năm qua, ý thức được trách nhiệm với môi trường, tận dụng và biến những chất thải trong chăn nuôi lợn thành những sản phẩm đem lại giá trị kinh tế, phục vụ trở lại quá trình chăn nuôi… Tập đoàn DABACO Việt Nam đã triển khai ở các đơn vị chăn nuôi lợn các giải pháp sản xuất tuần hoàn xử lý triệt để tất cả các chất thải trong quá trình chăn nuôi lợn, tức biến chất thải thành những sản phẩm có giá trị kinh tế phục vụ quá trình chăn nuôi lợn và không còn chất thải ra môi trường. Ngành chăn nuôi lợn của DABACO hiện nay là lĩnh vực sản xuất chính, sản xuất theo quy mô công nghiệp và hiện đại hóa. Do vậy, tất cả các đơn vị đã, đang hoạt động và những dự án mới đều tuân thủ những nguyên tắc cơ bản: Vị trí địa điểm chăn nuôi tuân theo quy định của Luật Chăn nuôi, diện tích đủ rộng để xây dựng chuồng trại và mặt bằng bố trí khu sản xuất phụ: Bể biogas, hệ thống xử lý chất thải, ao hồ để nuôi thả cá và xử lý sinh học, khu đồi cây để tiếp nhận hấp thụ phân bón và nước thải sau xử lý… Dưới đây là những mô hình nghiên cứu ứng dụng sản xuất tuần hoàn trong chăn nuôi lợn tại Tập đoàn DABACO đã được kiểm chứng.

Mô tả mô hình sản xuất tuần hoàn trong chăn nuôi lợn
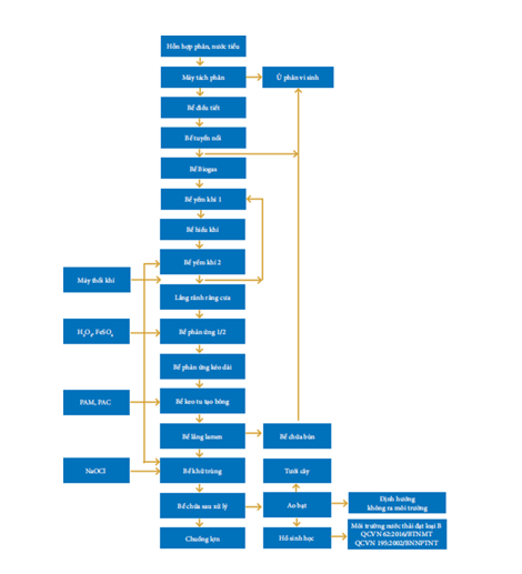
Xử lý phân và nước thải trong chăn nuôi lợn
Tính toán lượng chất thải trong chăn nuôi lợn
Nhu cầu nước uống cho lợn tính cho 1 ngày đêm:
- Lợn đực giống: 20L nước/con
- Lợn cái hậu bị: 15L nước/con
- Lợn nái sinh sản: 20-25L nước/con
- Lợn con theo mẹ: 0,5L nước/con
- Lợn con cai sữa đến 30kg: 0,8L nước/con
- Lợn 30-110kg: 13-15L nước/con
Tùy quy mô của từng trại mà tính được nhu cầu nước uống của lợn. Lượng nước tiểu thải ra bằng 35% lượng uống vào và lượng nước tiểu sẽ xuống hầm biogas.
Sản phẩm của đơn vị chăn nuôi lợn
Đối với đơn vị chăn nuôi lợn nái
- Sản phẩm chính: Lợn con cai sữa, lợn nái thải loại theo quy trình hàng năm.
- Sản phẩm phụ: Nhau thai lợn, lợn chết trong quá trình chăn nuôi (lợn cai sữa chết, lợn nái chết)
- Chất thải: Phân lợn nái dạng cục được thu gom hàng ngày, hỗn hợp nước thải gồm: Nước dải, phân rơi rớt, nước rửa chuồng.
Đối với đơn vị chăn nuôi lợn thịt
- Sản phẩm chính: Lợn thịt hơi xuất chuồng.
- Phụ phẩm: Lợn chết trong quá trình chăn nuôi.
- Chất thải: Hỗn hợp phân + nước tiểu + nước rửa chuồng
Nhu cầu nước rửa chuồng, tắm lợn hàng ngày được tính theo chuồng:
- Chuồng lợn đực: 5m3
- Chuồng hậu bị: 5m3
- Chuồng phối: 5m3
- Chuồng chửa: 10m3
- Chuồng đẻ: 5m3
- Chuồng cai sữa: 2,5m3
- Chuồng thịt: 5m3
Tùy quy mô của trại mà tính toán số chuồng từng trại. Từ số chuồng sẽ tính ra số nước rửa chuồng và tắm cho lợn.
- Nước rửa chuồng và nước tắm cho lợn sẽ xuống hầm biogas.
- Lượng nước khu xuất bán khoảng 5m3 xuống hầm biogas.
- Lượng nước cho sinh hoạt CBCNV: 200l/người xuống bể tự hoại.
- Lượng nước phục vụ giàn mát: Không xuống hầm biogas.
Dự toán lượng thức ăn sử dụng/ngày:
- Lợn đực: 3kg
- Hậu bị: 2,5kg
- Lợn nái sinh sản: 3,2kg
- Lợn con theo mẹ: 0,024kg
- Lợn cai sữa – 30kg: 0,8kg
- Lợn 30 – 100kg: 2kg
Từ số lượng lợn từng loại tính ra lượng thức ăn trong ngày và lượng phân thải bằng 40% lượng thức ăn vào.
Lượng phân vào hầm biogas bằng 30% lượng phân thải của lợn. Từ lượng nước tiểu + nước rửa chuồng tắm lợn + lượng phân tính được tổng lượng phân và nước thải vào hầm biogas trong ngày. Từ đó, tính thể tích hầm biogas sao cho chứa được lượng nước và phân thải của 40–50 ngày (đối với hệ thống một hầm biogas) V(Biogas) = [v(nước tiểu)+ v(nước rửa chuồng) + v(lượng phân vào bể)] × 40

Sơ đồ quy trình xử lý chất thải của chăn nuôi lợn.
Trong quy trình xử lý hỗn hợp phân và nước thải của chăn nuôi lợn có công đoạn xử lý qua hầm biogas sinh học. Hầm được dùng để xử lý chất thải chăn nuôi lợn và tạo ra khí gas phục vụ cho sản xuất (chạy máy phát điện, sưởi ấm cho lợn) và sinh hoạt. Đây là một mô hình mới, vừa để xử lý ô nhiễm môi trường do nguồn chất thải chăn nuôi lợn thịt tạo ra, vừa đem lại hiệu quả kinh tế thiết thực, đặc biệt cho những trang trại chăn nuôi lợn quy mô lớn, giúp triệt tiêu mùi hôi khó chịu phát sinh trong quá trình chăn nuôi.
T.S Nguyễn Văn Tuế
Phó Tổng Giám đốc Tập đoàn DABACO Việt Nam, Phó Chủ tịch kiêm Tổng thư ký Hiệp hội Thức ăn chăn nuôi Việt Nam
Kỳ 2: Nguyên lý hoạt động của hầm Biogas



